会议日期
2019年5月25-26日(周六至周日)
请于5月24日参加会议报到
开幕式
时间:5月25日上午8:30-8:50
地点:中南财经政法大学(南湖校区)文澴楼
致辞人:龚强 足球现场比分-足球现场赛果 院长
王勇 北京大学新结构经济学研究院副院长
※5月25日专题研讨:上午(8:50-11:50)

※5月25日专题研讨:下午(13:30-17:50)


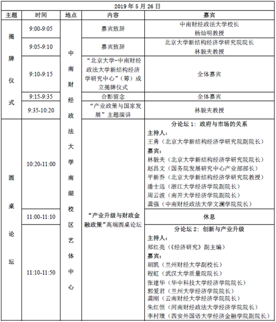
※5月26日上午:“产业政策与国家发展”主题演讲
“产业升级与财政金融政策”高端圆桌论坛(9:00-11:50)

※5月26日专题研讨:下午(13:30-17:10)



